To properly display this page you need a browser with JavaScript support.
About
Contact
Development
Information
Help
Home
×
Menü
Index
Suchen
Suchen
Suchen
Verarbeitungen
Vorherige Seite
Nächste Seite
Druckversion
©2018 Topal Solutions AG
To properly display this page you need a browser with JavaScript support.
Verarbeitungen
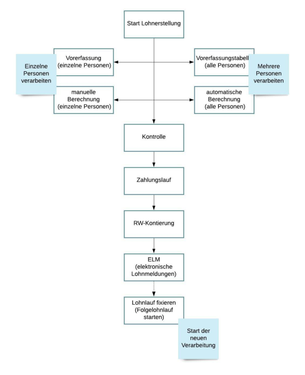
Das folgende Diagramm zeigt den Ablauf der Lohnerstellung. Die einzelnen Schritte sind in den jeweiligen Kapiteln genauer beschrieben.
Inhalt von Verarbeitungen
Lohnerstellung
Zahlungsmanager
E-Mail-Versand
RW-Kontierung
ELM
Lohnlauf fixieren / Daten löschen